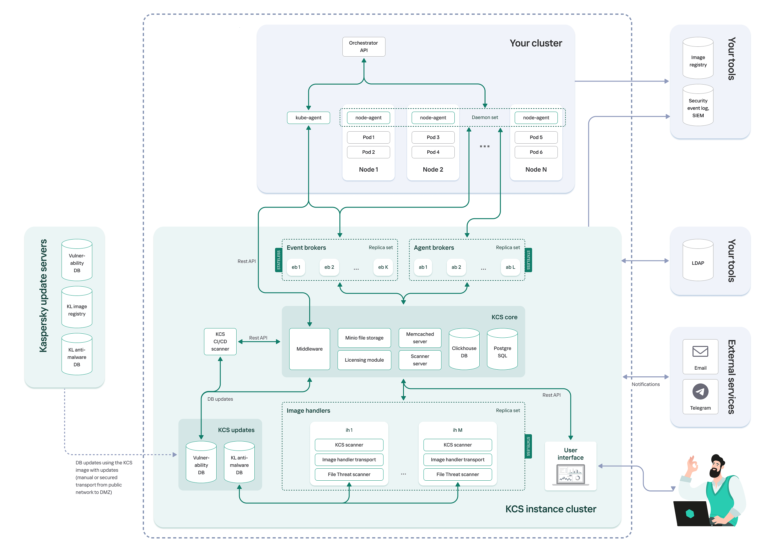
Al desplegarse en una red corporativa privada, Kaspersky Container Security no puede acceder a Internet desde un clúster. Para actualizar las bases de datos de la solución, se actualizan las imágenes del análisis que se ejecuta desde CI/CD y a partir del análisis de imágenes.

Arquitectura de la solución si el despliegue es en una red corporativa privada
Inicio de página